Perspectives of AI in empowering persons with disabilities in Serbia

Main Article Content

Dejan Masliković
https://orcid.org/0000-0002-0425-0686
Bojan Tomić
https://orcid.org/0000-0002-5819-830X
Natalija Vulikić
https://orcid.org/0000-0002-4129-1946

Abstract

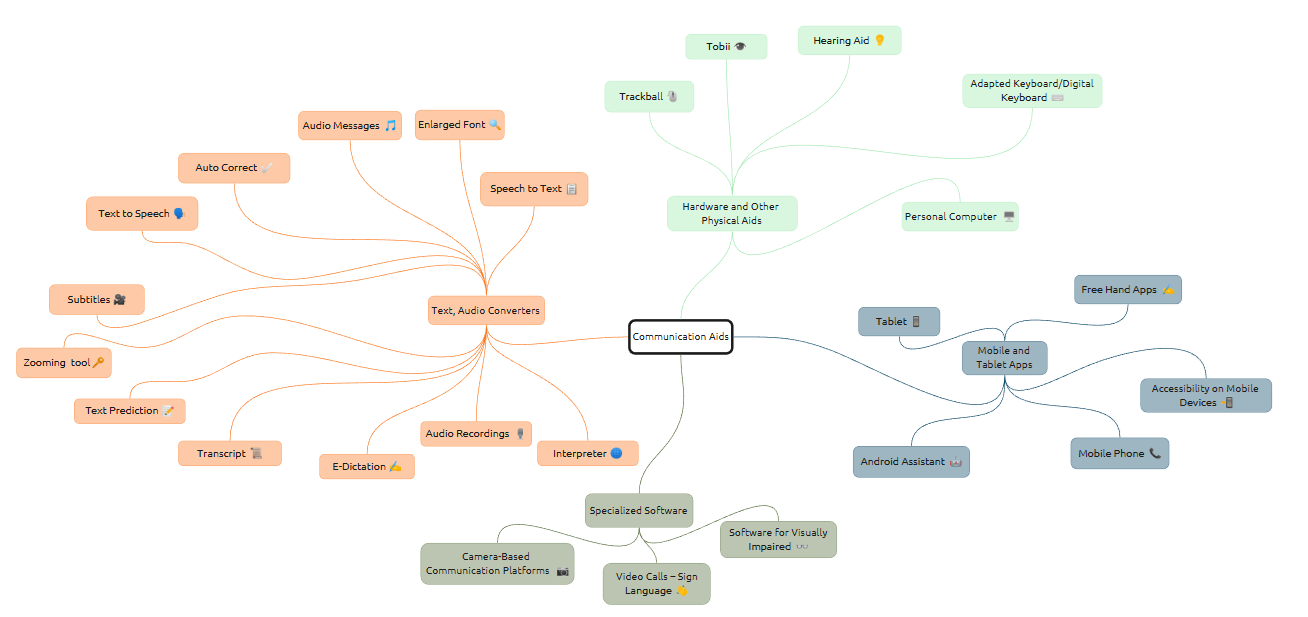
The integration of artificial intelligence (AI) into assistive technologies represents a transformative advancement in enhancing the quality of life for persons with disabilities. This paper explores the multifaceted applications of AI, from aiding daily activities and providing personalized medical care, to improving social and emotional well-being. By examining AI-powered tools such as text readers, robotic assistants, and communication aids, the study highlights how these technologies facilitate independence and better healthcare outcomes. A survey from 2022 focusing on Serbia explores how many basic digital literate persons with disabilities use AI-based communication aids, and how many are aware that AI is following their everyday activities. The study reveals a possibility of future high usage rates and positive impacts on persons with disabilities in Serbia. About 24.32% of them already utilize AI-based communication tools, mostly audio and text processing tools. In this paper we underscore AI’s potential to foster inclusivity and independence, which is an important topic that should be emphasized in the society today.

Downloads

Download data is not yet available.

Article Details

How to Cite
Masliković, D., Tomić, B., & Vulikić, N. . (2025). Perspectives of AI in empowering persons with disabilities in Serbia. Stanovnistvo, 63(1), 151–166. https://doi.org/10.59954/stnv.666
Section
Articles
Author Biographies

Dejan Masliković, Institute of Social Sciences

Research Associate

Bojan Tomić, Institute for Multidisciplinary Research

Research Associate 

Natalija Vulikić, Museum of Vojvodina

.

References

Abedi, A., Colella, T. J. F., Pakosh, M., & Khan S. S. (2024). Artificial intelligence-driven virtual rehabilitation for people living in the community: A scoping review. npj Digital Medicine, 7(25). https://doi.org/10.1038/s41746-024-00998-w DOI: https://doi.org/10.1038/s41746-024-00998-w

Asemi, A., Ko, A., & Nowkarizi, M. (2021). Intelligent libraries: a review on expert systems, artificial intelligence, and robot. Library Hi Tech, 39 (2), 412–434. https://doi.org/10.1108/LHT-02-2020-0038 DOI: https://doi.org/10.1108/LHT-02-2020-0038

Bigham, J. P., & Carrington, P. (2018). Learning from the Front: People with Disabilities as Early Adopters of AI. In Proceedings of the 2018 HCIC Human-Computer Interaction Consortium. https://www.cs.cmu.edu/~jbigham/pubs/pdfs/2018/ai-and-hci-people-with-disabilities-as-early-adopters.pdf (accessed 13. 9. 2024)

Borovac, B., Raković, M., Nikolić, M., Delić, V., Savić, S., Penčić, M., & Mišković, D. (2022). Robotics as Assistive Technology for Treatment of Children with Developmental Disorders—Example of Robot MARKO. In M. Rackov, R. Mitrović, M. Čavić (Eds.), Machine and Industrial Design in Mechanical Engineering. KOD 2021 (pp. 69–76). Mechanisms and Machine Science, 109. Springer, Cham. https://doi.org/10.1007/978-3-030-88465-9_4 DOI: https://doi.org/10.1007/978-3-030-88465-9_4

Chakraborty, N., Mishra, Y., Bhattacharya, R., & Bhattacharya, B. (2023). Artificial Intelligence: The road ahead for the accessibility of persons with Disability. Materials Today: Proceedings, 80(3), 3757–3761. https://doi.org/10.1016/j.matpr.2021.07.374 DOI: https://doi.org/10.1016/j.matpr.2021.07.374

Delić, V., Sečujski, M., Vujnović Sedlar, N., Mišković, D., Mak, R., & Bojanić, M. (2014). How Speech Technologies Can Help People with Disabilities. In A. Ronzhin, R. Potapova, V. Delic (Eds.), Speech and Computer. SPECOM 2014 (pp. 243–250). Lecture Notes in Computer Science, 8773. Springer, Cham. https://doi.org/10.1007/978-3-319-11581-8_30 DOI: https://doi.org/10.1007/978-3-319-11581-8_30

Devillers, L. (2021). Human–Robot Interactions and Affective Computing: The Ethical Implications. In J. von Braun, M. S. Archer, G. M. Reichberg, M. Sánchez Sorondo, (Eds.), Robotics, AI, and Humanity (pp. 205–211). Springer, Cham. https://doi.org/10.1007/978-3-030-54173-6_17 DOI: https://doi.org/10.1007/978-3-030-54173-6_17

Gremsl, T., & Hödl, E. (2022). Emotional AI: Legal and ethical challenges. Information Polity, 27(2), 163–174. http://doi.org/10.3233/IP-211529 DOI: https://doi.org/10.3233/IP-211529

Kadijevich, D. M., Masliković, D., & Tomić, B. M. (2020). Dataset regarding access to information for persons with disabilities in Serbia. Data in Brief, 32, 106309. https://doi.org/10.1016/j.dib.2020.106309 DOI: https://doi.org/10.1016/j.dib.2020.106309

Kadijevich, Dj. M., Masliković, D., & Tomić, B. M. (2022). Familiarity with state regulations regarding access to information for persons with disabilities in Serbia. International Journal of Disability, Development and Education, 69(5), 1715–1725. https://doi.org/10.1080/1034912X.2020.1802646 DOI: https://doi.org/10.1080/1034912X.2020.1802646

Kadijevich, D., Odovic, G., & Maslikovic, D. (2016). Using ICT and Quality of Life: Comparing Persons with and Without Disabilities. In K. Miesenberger, C. Bühler, P. Penaz (Eds.), Computers Helping People with Special Needs. ICCHP 2016 (pp. 129–133). Lecture Notes in Computer Science, 9758. Springer, Cham. https://doi.org/10.1007/978-3-319-41264-1_18 DOI: https://doi.org/10.1007/978-3-319-41264-1_18

Kulikov, S. B., & Shirokova, A. V. (2021). Artificial intelligence, culture and education. AI & Society, 36, 305–318. https://doi.org/10.1007/s00146-020-01026-7 DOI: https://doi.org/10.1007/s00146-020-01026-7

Kumar, V., Barik, S., Aggarwal, S., Kumar, D., & Raj, V. (2024). The use of artificial intelligence for persons with disability: a bright and promising future ahead. Disability and Rehabilitation: Assistive Technology, 19(6), 2415–2417. https://doi.org/10.1080/17483107.2023.2288241 DOI: https://doi.org/10.1080/17483107.2023.2288241

Masliković, D. (2023). Culture of equality – Integration of persons with disabilities into the work of cultural institutions. Rad Muzeja Vojvodine, 65, 172–180. http://iriss.idn.org.rs/1822/1/M52%20D.%20Maslikovi%C4%87.%20%282023%29.pdf (accessed 30. 4. 2025)

Masliković, D., & Tomić, B. (2024). Is there communication? Access to information by persons with disabilities in Serbia. Stanovništvo, 62(1), 153–166. https://doi.org/10.59954/stnv.563 DOI: https://doi.org/10.59954/stnv.563

Masliković, D., Tomić, B. M., & Tomić, M. (2023). Inovativni alati za očuvanje i prezentaciju kulturnog nasleđa. In D. Bojović, K. Mitić (Eds.), Vizantijsko-slovenska čtenija VI (pp. 525–532). Niš: Međunarodni centar za pravoslavne studije, Centar za vizantijsko-slovenske studije Univerziteta u Nišu, Centar za crkvene studije. https://rimsi.imsi.bg.ac.rs/bitstream/handle/123456789/2189/525-532.pdf?sequence=1&isAllowed=y (accessed 30. 4. 2025)

McStay, A. (2018). The Right to Privacy in the Age of Emotional AI. OHCHR. https://www.ohchr.

org/sites/default/files/Documents/Issues/DigitalAge/ReportPrivacyinDigitalAge/Andrew

McStayProfessor_of_Digital_Life,_BangorUniversityWalesUK.pdf (accessed 13. 9. 2024)

Milosavljević, P., Masliković, D., & Grubišić Đ. (2022). Aspekti društvene implementacije veštačke inteligencije: stavovi i iskustva. In Tehnologija, kultura, razvoj : tematski zbornik radova XXIX naučnog skupa međunarodnog značaja "Tehnologija, kultura i razvoj", održan u Tivtu, Crna Gora, 29–31.8. 2022. godine (pp. 153–167). Beograd: Institut „Mihajlo Pupin“, Udruženje „Tehnologija i društvo“. http://iriss.idn.org.rs/1825/ (accessed 30. 4. 2025)

Nagy, J. (2024). Autism and the making of emotion AI: Disability as resource for surveillance

capitalism. New Media & Society, 26(7), 3989–4007. https://doi.org/10.1177/1461444822

Padhan, S., Mohapatra, A., Ramasamy, S. K., & Agrawal, S. (2023), Artificial Intelligence (AI) and Robotics in Elderly Healthcare: Enabling Independence and Quality of Life. Cureus, 15(8), e42905. https://doi.org/10.7759/cureus.42905 DOI: https://doi.org/10.7759/cureus.42905

Pekar, D., Mišković, D., Knežević, D., Vujnović Sedlar, N., Sečujski, M., & Delić, V. (2010). Applications of Speech Technologies in Western Balkan Countries. In N. Shabtai (Ed.), Advances in Speech Recognition (pp. 105–122). SCIYO. http://dx.doi.org/10.5772/10113 DOI: https://doi.org/10.5772/10113

Saheb, T., Sidaoui, M., & Schmarzo, B. (2024). Convergence of artificial intelligence with social media: A bibliometric & qualitative analysis. Telematics and Informatics Reports, 14, 100146. https://doi.org/10.1016/j.teler.2024.100146 DOI: https://doi.org/10.1016/j.teler.2024.100146

Statistical Office of the Republic of Serbia (2023). Population according to disability status and type of problem of persons with disabilities. https://www.stat.gov.rs/en-US/vesti/20231201-invaliditet/?a=0&s=0102 (accessed 13. 9. 2024)

Tomić, B. M., & Radovanović, N. D. (2024). Primena veštačke inteligencije u kontekstu obrazovnog sistema u Srbiji, s posebnim fokusom na religijsko obrazovanje. Sociološki pregled, 58(2), 435–459. https://doi.org/10.5937/socpreg58-48911 DOI: https://doi.org/10.5937/socpreg58-48911

Vasishta, P., Dhingra, N., & Vasishta, S. (2024). Application of artificial intelligence in libraries: a bibliometric analysis and visualisation of research activities. Library Hi Tech, ahead-of-print No. ahead-of-print. https://doi.org/10.1108/LHT-12-2023-0589 DOI: https://doi.org/10.1108/LHT-12-2023-0589

Vlada Republike Srbije (2023). Etičke smernice za razvoj, primenu i upotrebu pouzdane i odgovorne veštačke inteligencije. Službeni glasnik Republike Srbije, 23/2023. http://demo.paragraf.rs/demo/combined/Old/t/t2023_03/SG_023_2023_007.htm (accessed 30. 4. 2025)

World Health Organization (2022). Global Report on Health Equity for Persons With Disabilities. Geneva: World Health Organization. https://www.who.int/publications/i/item/9789240063600 (accessed 30. 4. 2025)